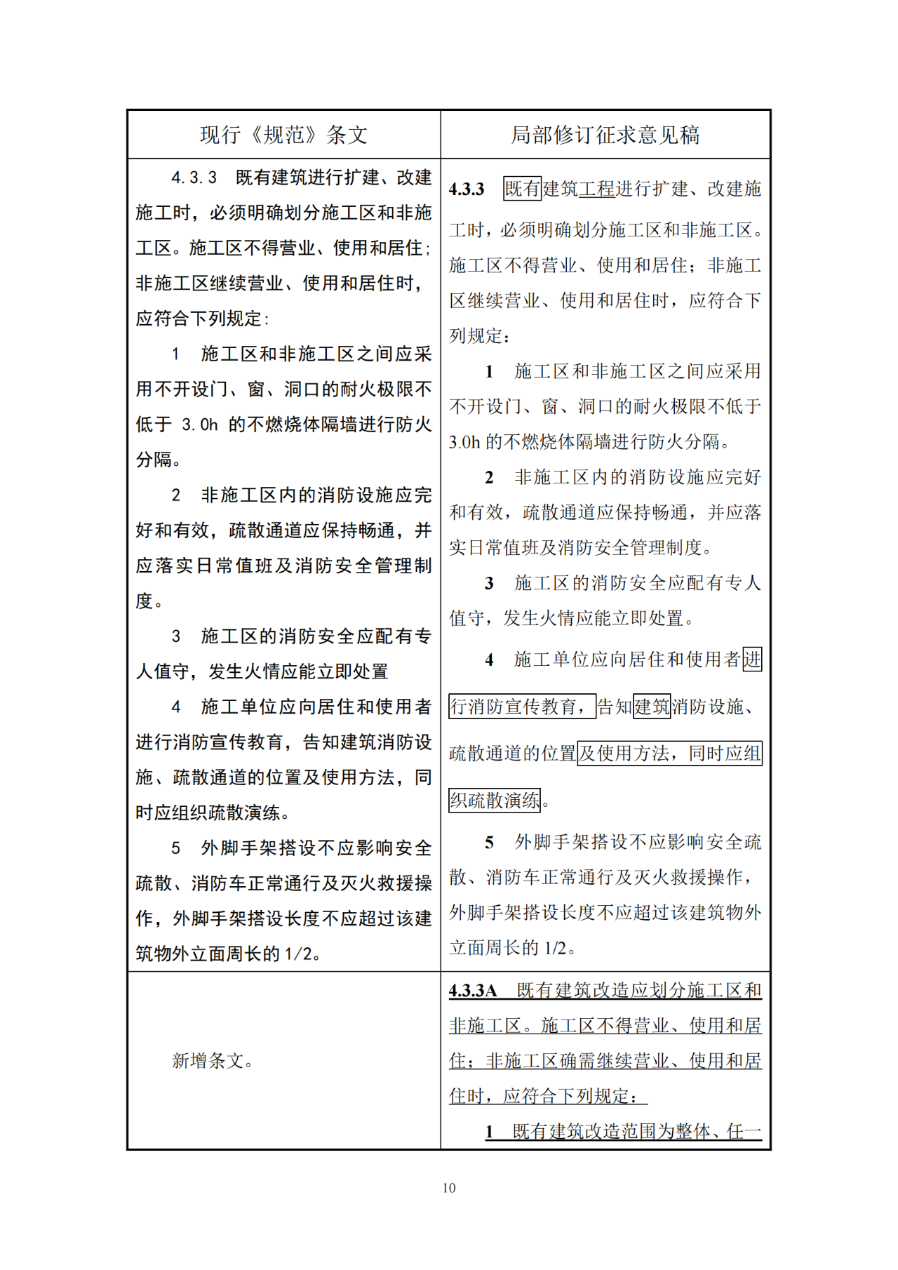
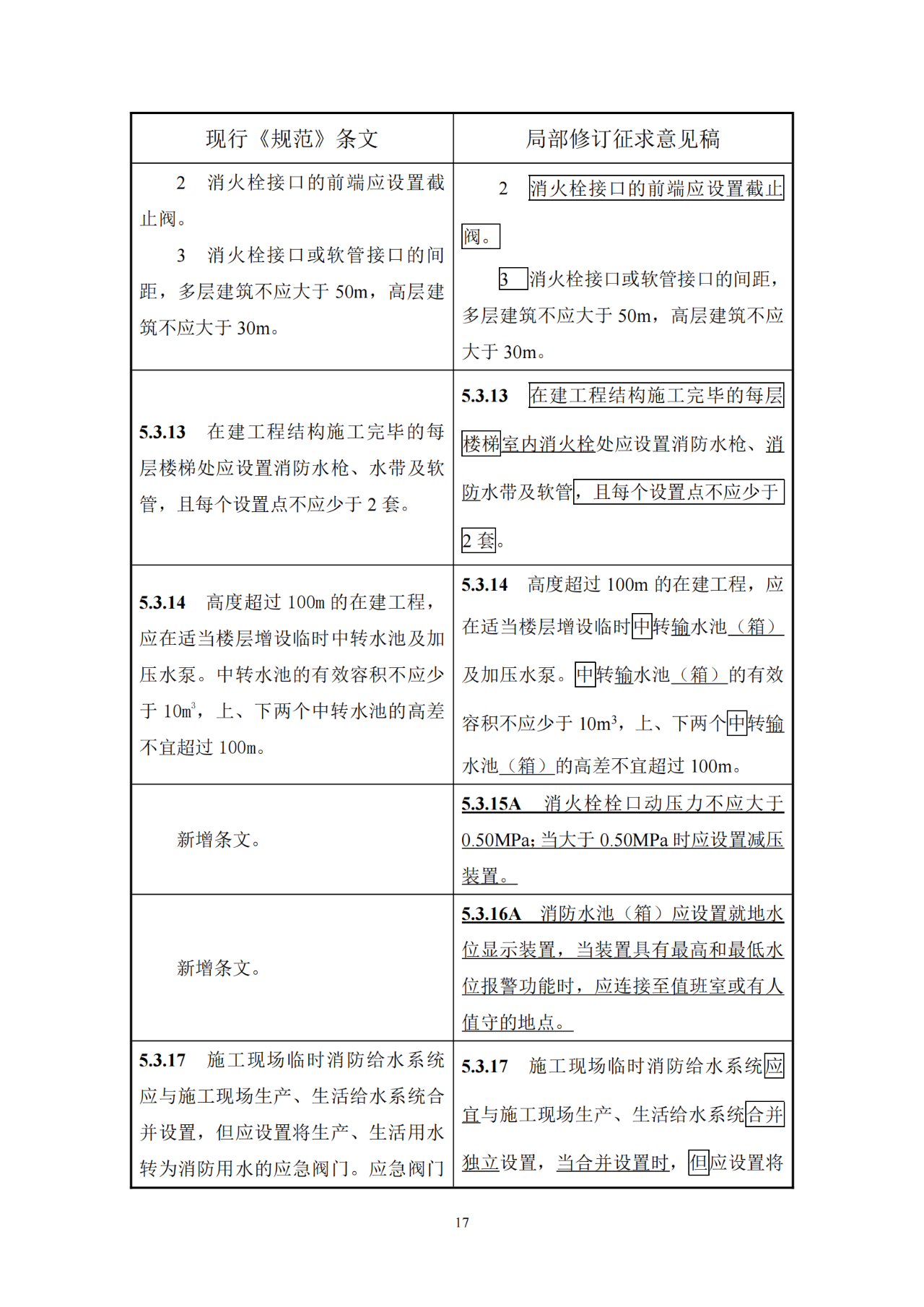
近日,住建部发布《建设工程施工现场消防安全技术标准(局部修订征求意见稿)》。其中,针对施工现场室内消防给水系统新增要求:高度超过100m的在建工程应采用永临结合消防给水系统,其他在建工程宜采用永临结合消防给水系统;永临结合消防给水系统应包括消防水池(箱)、消防水泵房、消防给水立管等消防给水设施。
施工现场消防系统“永临结合”示例
修订要点
《建设工程施工现场消防安全技术标准》局部修订的主要内容包括:
1. 根据工程建设标准化改革的有关要求,将标准名称修改为《建设工程施工现场消防安全技术标准》,将原标准中强制性条文(款)改为非强制性条文(款)。
2. 补充了临时用房与高度超过100m的在建工程防火间距不足时的防火措施。
3. 补充了高度超过100m的在建工程的消防设计和管理要求。
4. 增加了高度超过100m的在建工程采用永临结合消防设施的要求。
5. 增加了既有建筑内部改造装修时施工现场的消防设计要求。
6. 根据国家标准《建筑灭火器配置设计规范》GB 50140修订报批稿,调整了施工现场灭火器配置要求。
7. 补充了施工现场消防供水有效性措施和消火栓减压要求。
8. 增加了高度超过100m的在建工程施工期临时避难场所的设置规定。
9. 补充了施工现场动火作业分级管理和审批权限的规定。
标准全文
《建设工程施工现场消防安全技术标准(局部修订征求意见稿)》全文如下:






















住建部推荐八项“永临结合”
住建部建办质函〔2020〕505号《施工现场建筑垃圾减量化指导图册》中推荐施工现场八项“永临结合”,不仅有效落实建筑垃圾减量化,而且助力工程项目降本增效,在满足相关标准规范的情况下,对具备条件的施工现场,水、电、消防、道路等临时设施工程实施“永临结合”,并通过合理的维护措施,确保交付时满足使用功能需要。1管线“永临结合”
临时市政管线可利用场内正式市政工程管线。
住建部示意图
中建工地应用示例
▶ 简要介绍
小市政提前施工作为临时排水系统技术,是提前策划将小市政管道提前施工,对施工过程中的污水、废水利用正式市政管道排出,不仅可以减少开设市政道口的费用,而且减少施工过程中污水、废水的排放费用,适用于群体建筑的工程。
▶ 注意事项
(1)与建设单位沟通,进行小市政的提前施工;
(2)注意施工过程中水的三级沉淀,不能将泥沙排入市政管道;
(3)注意生活废水,安装化粪池,定期进行清理工作。
2绿化“永临结合”现场临时绿化可利用场内原有及永久绿化。
住建部示意图
中建工地应用示例
▶ 简要介绍
室外绿化提前栽培技术是提前栽培正式植被作为施工阶段绿化使用的技术,实现了正式植被在施工过程中的提前投入使用。
▶ 注意事项
(1)与建设单位提前沟通,以确定绿植的品种;
(2)注意施工过程中对绿植的培护工作。
3、道路“永临结合”现场临时道路布置应与原有及永久道路兼顾考虑,充分利用原有及永久道路基层,并加设预制拼装可周转的临时路面,如:钢制路面、装配式混凝土路面等,加强路基成品保护。
住建部示意图
中建工地应用示例
▶ 简要介绍
市政道路作为临时道路技术是提前策划正式道路的施工作为临时道路使用,不但使正式道路提前施工,充分利用了正式道路,而且提前将现场交通进行规划,适用于群体建筑的工程。
▶ 注意事项
(1)提前策划,与建设单位协商市政单位的进场时间,以满足现场的运输要求;
(2)要注意道路的保护工作,正式道路最后一道面层不要施工,限重并且限制车型,必要时铺装钢板;
(3)派专人进行看护工作。
4围挡“永临结合”现场临时围挡应最大限度利用原有围墙,或永久围墙。
住建部示意图
中建工地应用示例
▶ 简要介绍
正式围墙基础、立柱先行施工,预留栅栏部分,在其位置处安装可周转使用的彩钢挡板,此做法将正式围墙与施工临时围挡的基础与立柱永临结合。
▶ 注意事项
(1)提前策划,基于正式围墙图纸施工基础和立柱;
(2)要注意立柱的保护工作,必要时可加装防护;
(3)派专人进行看护工作。
5照明“永临结合”现场临时用电应根据结构及电气施工图纸,经现场优化选用合适的正式配电线路。
住建部示意图
中建工地应用示例
▶ 简要介绍
临时照明免布管免裸线技术是对施工现场临时照明线路敷设的一种改进方法,主要原理是利用主体施工阶段电气预埋管敷设临时照明线路,该方法操作简单,并从根本上解决了电线、电缆乱拉乱扯及容易受到机械伤害问题,解决了临时照明线路漏电等问题,提高了临时照明安全用电的可靠性,减轻了现场临时照明的管理负担,同时节约了线管、电线、灯具。
▶ 注意事项
(1)电线品牌、规格按照设计、合同以及规范要求采购,并进行正常的报监、复检程序方可使用;
(2)电线敷设过程按照规范要求,管口处加塑料护口,避免将电线划伤;
(3)不能超出电线的载流量,要提前进行线路电流的计算。
住建部示意图
中建工地应用示例
▶ 简要介绍
现场正式消防作为临时消防使用技术是提前将正式消防按设计、规范要求施工完成,利用正式消防作为临时消防及临时用水使用的技术,主要原理是主体结构阶段将正式消防管道提前施工,以满足主体及装饰装修阶段的临时消防、临时用水,不仅减少施工过程中临时消防的成本投入,而且可以节省临时消防拆除产生的费用以及损耗等,在超高层建筑中效果更为明显。
▶ 注意事项
(1)提前策划,与建设单位、监理单位提前沟通,并按设计要求施工;
(2)注意对消防管道的成品保护。
7电梯“永临结合”现场垂直运输可充分利用正式消防电梯。
住建部示意图
中建工地应用示例
▶ 简要介绍
正式电梯作为临时电梯使用技术是主体结构施工完成后,提前将正式电梯安装并验收,作为装饰装修阶段材料垂直运输的工具,不仅可以减少室外运输电梯的投入,而且可以避免因室外运输电梯对外立面的施工造成工期上的延误,但加强对电梯的管理至关重要,须安排专门的人员进行电梯的管理维护工作。
▶ 注意事项
(1)提前策划,按照工期部署,与建设单位沟通电梯单位的进场时间,以满足现场的运输需求;
(2)电梯安装后,必须验收合格方可投入使用;
(3)注意电梯的成品保护,制定电梯使用制度。
8通风“永临结合”地下室临时通风可利用地下室正式排风机及风管。
住建部示意图
中建工地应用示例
▶ 简要介绍
正式排风系统作为临时排风技术是对施工现场(特别是地下室)的排风进行改进的技术,主要是作为装饰装修阶段地下室的排风,避免因地下室潮湿对粗装修以及安装各管道锈蚀造成的影响,同时改善地下室作业工人的空气环境。
▶ 注意事项
(1)在主体结构施工后,提前安排通风专业进场;
(2)按照正式通风图纸,提前策划安装的风机,以实现尽量少的安装风机,并且满足现场排风的要求;
(3)注意风机的成品保护,专人负责维护,以免因风机长时间运行造成线路的过载,可以结合时间继电器使用,实现风机的定时开启。
本文内所包含的图片、文章均来源于网络,其版权完全归属于原作者及原始出处所有。若其中内容涉及侵权问题,或者原版权所有者不允许转载相关内容,请即刻与我们取得联系,我们会在第一时间予以删除处理,以避免任何可能产生的版权纠纷。

